テクニカルイラストを外注に出すならオンラインで簡単に発注できる「クリエイトサポート」へ。
イラスト制作の外注化をお考えならプロのイラスト会社に頼むのが1番の早道です。
せっかくイラストを外注しても「修正ばかりでかえって手間が増えた」「思ったような出来上がりにならない」「締め切りに間に合わない」と
結果的にコスト増になっては本末転倒です。
テクニカルイラスを外注して業務効率化を図りましょう。
株式会社クリエイトサポート日置です。多くのイラスト会社の中からこのページを読んでいただきありがとうございます。
30年テクニカルイラストレーターをやっており現在は会社代表としてディレクターをしております。
弊社ではテクニカルイラスト制作として、
◆ トレース作業(写真、画像、ロゴ、手描きイラスト)
◆ テクニカルイラスト(線画、カラーイラスト)
◆ リアルイラスト(フォトリアリスティックなイラスト)
◆ XVLを活用したテクニカルイラスト(画像トレース、画像書き出し、3DCG)
◆ 3DCG(Blender、WEB3D)
◆ アニメーション(アフターエフェクト、Blender)
◆ 動画編集(adobe premiere)
以上のようにテクニカルイラスト業務を軸に多種多様に仕事をしております。
弊社では現在10人の社員テクニカルイラストレーターがおり1人~チームでご依頼にあたりますので大量発注にも対応可能です。
・イラスト制作コスト
では、イラストの制作料金はどうでしょうか。
弊社では取扱説明書などの手順の説明で使われる1コマサイズ(60mm×40mm程度)のイラストの標準的な単価(1h程度の作業時間)は2,500~3,500円です。
テクニカルイラスト制作料金の相場は、
- マニュアル制作会社・・・3,000~5,000円
- テクニカルイラスト制作会社・・・3,000~4,000円
- グラフィックデザイン会社、イラスト会社・・・3,000~5,000円
- テクニカルイラストのフリーランス・・・2,000~3,500円
- イラストのフリーランス・・・2,000~3,500円
2,000円以下になってくるとフリーランスの一部か海外制作(インド、東南アジア、中国は現在高いようです)となります。
マニュアル制作会社は内製もありますが、お抱えの外注に出すことが多いので必然的に単価が高くなります。
テクニカルイラスト制作会社はベテラン社員が多いと人的コストが上がるため単価上昇傾向が強いです。(弊社は平均30歳)
コストだけで考えると良心的で実力のあるベテランフリーランスが一番良いということになります。(ココナラなどのマッチングサイトの評価の高いフリーランスは3,000円~)
弊社はイラスト会社の中では低コストでご利用いただけます。
・得意分野
弊社は自動車メーカーやバイクメーカー、部品メーカー等を主な取引先としているので、
- 工業系(自動車、重機、ロボット、部品、防衛装備品など)
- 家電系(生活家電、美容機器、電動工具など)
- カットイラスト(人、キャラクター等)
- 設備系(生産ライン、工場、住宅など)
- 医療系(医療機器、消費材、メディカルイラストなど)
基本的にどの分野のイラストも描けますが、工業家電系が得意です。
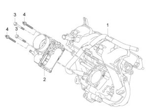
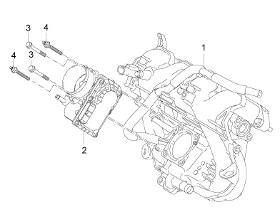
制作例(サンプル用に作成したものです。資料用にダウンロード、印刷してもらってもかまいません。)
イラスト発注の流れ
1.ヒアリング・ご相談
メールまたはビデオ通話にて、イラストの用途やご要望をお伺いします。
ご不明な点やご質問があれば、お気軽にご相談ください。
2.お見積もり・納期のご提案
ご要望に基づき、お見積もりと納期をご提案いたします。
ご納得いただけましたら、正式にご発注となります。
3.(ご希望に応じて)ラフ案の作成・ご確認
基本はラフ案なしで本制作に入ります。
ご希望の場合のみラフ案を作成し、ご確認いただけます。
修正点があればお知らせください。
4.本制作・納品
ラフ案(必要な場合)をもとに本制作を行い、納品いたします。
納品後の修正やご要望にも対応いたします。
発注時にご用意いただく資料
・イラストの用途(例:取扱説明書、カタログ、Webサイト用など)
・元データ(CADデータ、図面、写真など)
・サイズ・解像度の指定(例:A4サイズ、300dpiなど)
・納品形式の希望(AI、PDF、PNG、JPEGなど)
・色指定やデザインのイメージ(参考資料があればご提供ください)
・注釈やラベルの有無(部品名、寸法などの記入希望があればお知らせください)
※すべての情報が必須というわけではありません。分かる範囲でご提供いただければ、スムーズに進行できます。
著作権移譲について
納品したイラストの著作権は、原則としてお客様に移譲いたします。
商用利用や二次利用、改変など、自由にご利用いただけます。
大量発注にも対応
複数点のイラスト制作や、大量の図面からのイラスト化にも対応可能です。
一括でのご依頼や、シリーズものの制作など、お気軽にご相談ください。
写真トレースによるイラスト制作
実際の写真をもとに、リアルなイラストを制作いたします。
製品の質感やディテールを忠実に再現し、マニュアルやカタログに最適なイラストを提供します。
XVL(3D CAD)データからのイラスト制作
XVL(3D CAD)データを活用し、精密なテクニカルイラストを制作いたします。
分解図や組立図、操作フローなど、複雑な構造も視覚的にわかりやすく表現します。
ご不明な点やご質問がございましたら、お気軽にお問い合わせください。
お客様のご要望に合わせた最適なイラスト制作をお手伝いいたします。
お急ぎの方はお電話で [090-2943-2763] 担当:日置


















